导航切换
电话:
0531-86961601
邮箱:
xxwhyjs@163.com
微信公众号:
官方抖音号:
首页
研究院简介
研究院简介
研究院文化
动态资讯
党建工作
研究院要闻
新闻动态
通知公告
学校文化
SIS系统
理念文化
视觉文化
环境文化
行为文化
政策法规
学校风采
校本文化
专家团队
院长寄语
首页
研究院简介
研究院简介
研究院文化
动态资讯
党建工作
研究院要闻
新闻动态
通知公告
学校文化
SIS系统
理念文化
视觉文化
环境文化
行为文化
政策法规
学校风采
校本文化
专家团队
院长寄语
当前位置:
首页
>
通知公告
>
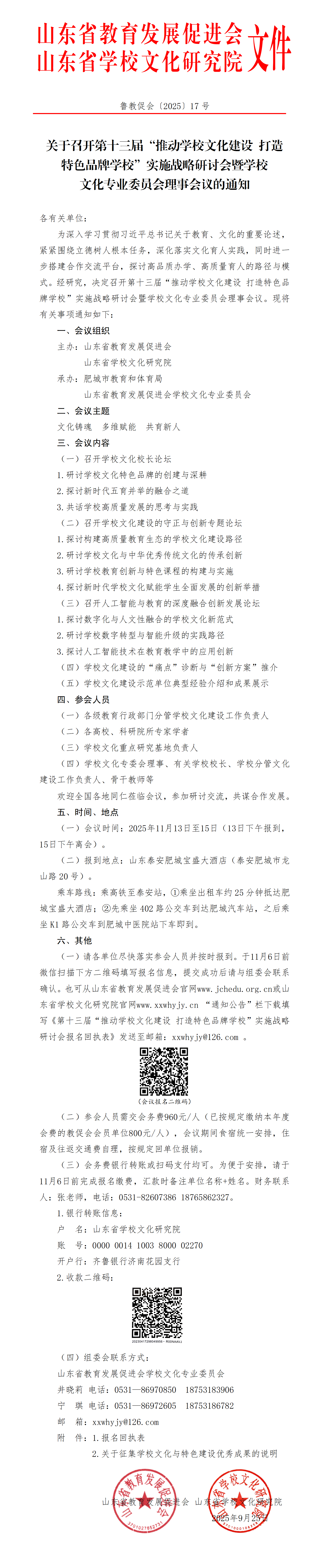
关于召开第十三届“推动学校文化建设 打造 特色品牌学校”实施战略研讨会暨学校文化专业委员会理事会议的通知
来源:
点击:
0
次浏览
日期:2025-09-26
附件:
1.报名回执表
2.关于征集学校文化与特色建设优秀成果的说明